为推进北仑教育高质量发展,加强教育人才队伍建设,经研究,决定公开招聘事业编制教师195名,现将招聘具体事项公告如下:
一、北仑区简介
北仑区(开发区)地处浙江省陆地最东端,北临杭州湾,南接象山港,陆域面积615平方公里,海域面积258平方公里,常住人口约90万,是国家和省市重要的对外开放门户。区域经济发达,高新技术产业集聚,2024年,以3035亿元的GDP总量稳居全省前三。区域航运繁荣,“海上丝绸之路”畅联全球,是“世界第一大港”宁波舟山港的主要作业泊位所在地,与100多个国家和地区的600多个港口有贸易往来。区内交通路网发达,轨道交通无缝连接,宁波栎社机场半小时可达,沪杭甬高速公路直达城区,通勤出行便捷高效。区域宜居宜业,科教人文底蕴深厚,是闻名全国的“体育示范区”,更是中国女排的“第一主场”,曾获评全国全民健身示范区、国家体育产业示范基地。拥有中国港口博物馆、万人沙滩等标志性文化地标。涌现了首部党章守护者张人亚、文学家王鲁彦、植物学家钟观光、画家贺友直、航运巨头顾宗瑞等一批名人大家,孕育了7位中国科学院院士和中国工程院院士。
近年来,北仑区先后创建成为全国学前教育普及普惠区、义务教育优质均衡发展区,成为在全国率先完成“两县创建”的区县之一。北仑高度重视教育人才引育工作,对全日制本科毕业于国内知名高校的毕业生,且符合最新紧缺人才等相关要求的,给予最高30万元安家补助。
二、招聘原则和方法
招聘工作坚持公开、平等、竞争、择优原则,按照德才兼备的用人标准,采取公开报名、统一考试和择优聘用的办法进行。
三、招聘岗位及指标
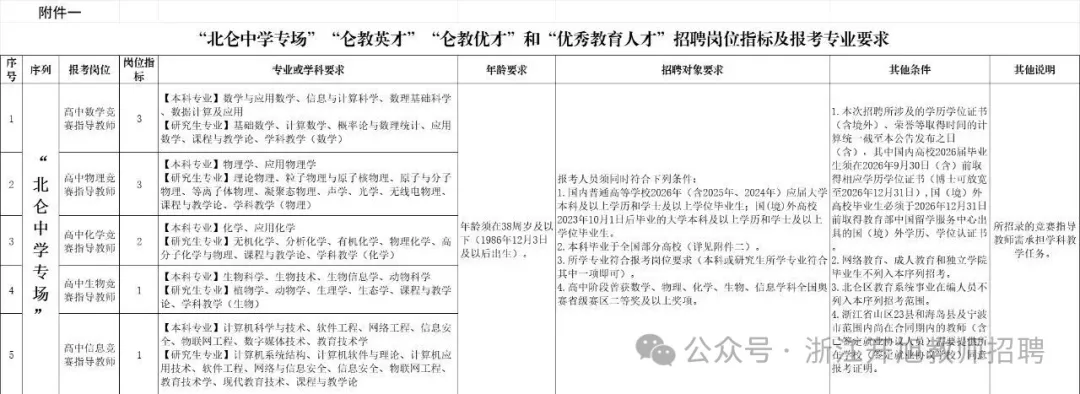
本次共招聘事业编制教师195名,其中“北仑中学专场”10人,“仑教英才”计划90名、“仑教优才”计划83名、“优秀教育人才”计划12名,具体岗位、指标及专业要求详见附件一。
“北仑中学专场”招聘考试时间初定于2025年12月13日,地点初定于北京、上海、杭州其中一地。
“仑教英才”招聘考试时间初定于2025年12月27日,分别在上海、西安、长春、武汉、南京、宁波设置笔试考点,面试地点初定宁波市北仑区内。
“仑教优才”招聘考试时间初定于2026年3月14日,地点在宁波市北仑区内。
“优秀教育人才”招聘考试时间初定于2026年2月26日,地点在宁波市北仑区内。




本次招聘各环节所涉及的时间、地点将通过http://www.bl.gov.cn/col/col1229055237/index.html(北仑区人民政府官网—站群导航—区教育局—法定主动公开内容—公告公示通知)发布。
四、招聘条件
1.报考对象须具有中华人民共和国国籍,遵守国家法律法规,无违纪处分及违法犯罪记录,身心健康。
2.2026年应届高校毕业生须在2026年9月30日(含)前取得所需的学历学位证书(博士可放宽至2026年12月31日)。国(境)外高校毕业生报考时可凭国(境)外学籍证明报名,但必须于2026年12月31日前取得教育部中国留学服务中心出具的国(境)外学历、学位认证材料,专业相近的以所学课程为准。上述时间以学历学位证书或认证材料的落款时间为准,未在规定时间取得相应学历学位证书或认证材料的不予录用或取消录用资格。
3.其他招聘要求详见附件一。
五、招聘程序和要求
本次招聘包含“北仑中学专场”“仑教英才”“仑教优才”和“优秀教育人才”四个计划序列,符合条件的考生可同时报考(同时报考时,须在相应序列的报名系统进行报名),已具有某一序列拟录用资格的,不得再参加其他序列考试。具体实施办法如下:
(一)“北仑中学专场”招聘
1.报名
“北仑中学专场”报名采取网络报名和现场报名两种形式,每位考生只允许选择其中一个岗位报考,不得兼报,否则视作无效报名。
(1)网络报名
网上报名时间为2025年12月3日10:00至2025年12月10日12:00。
考生登录https://nbbljy.wjx.cn/vm/eeK0LXp.aspx,填报相关信息并提交报名表(附件四)。请考生仔细阅读有关内容,如实填写有关信息(信息不实或发现不符招录条件的,无论在任何环节任何时间发现,一律取消报考、招用资格,已经聘用的,解除聘用关系)。如有重复报名,以该报考人最后一次填写信息为准。逾期不再受理报名。
(2)现场报名
现场报名时间:2025年12月12日14:00-17:00。
现场报名地点:具体地点详见后续公告。
报考人员下载报名表(附件四)并按要求填写,同时携带个人资料及近期免冠1寸彩照2张,到指定地点进行现场报名。报名时需携带资格审核材料,详见附件八。除报名表外,其他证件均需同步提供原件及复印件。
2.现场资格审核
报到时间:2025年12月12日14:00-17:00,报到地点:具体地点详见后续公告。
如报名人数不足招聘指标3倍的,则酌情减少或取消招聘指标。资格审核材料详见附件八。考生未在规定时间内到达审核现场或现场资格审核不合格的不再参与之后的程序。
3.考试
考试采用现场笔试、面试形式,总成绩计算方法:总成绩=笔试成绩×40%+面试成绩×60%。具体要求请随时关注http://www.bl.gov.cn/col/col1229055237/index.html(北仑区人民政府官网—站群导航—区教育局—法定主动公开内容—公告公示通知)。
(1)笔试
时间:初定于2025年12月13日,具体时间地点详见后续公告。
笔试形式为专业知识测试,满分100分。笔试对象不按规定时间、地点参加笔试的,视作放弃笔试,不再进入之后的程序。
(2)面试
根据笔试成绩从高分到低分按1:3的比例确定入围面试对象,比例内最后一名分数并列的全部入围,不足比例的按实际人数入围。
面试形式为试讲和结构化面试,面试满分100分,面试成绩不足70分者淘汰。试讲内容为招聘岗位相应学段学科内容。
面试对象不按规定的时间、地点参加面试的,视作放弃面试,不再进入之后的程序,面试名额空缺不再递补。
(二)“仑教英才”计划招聘
1.报名
报名采取网络报名,网上报名时间为2025年12月8日10:00至2025年12月15日12:00。
报考者登录宁波市考试网上报名系统(https://bmxt.nbhr.org.cn/),选择进入“2026年宁波市北仑区教育局公开招聘‘仑教英才’岗位”,添加基本信息进行报名。请考生仔细阅读有关内容,如实填写有关信息(信息不实或发现不符招录条件的,无论在任何环节任何时间发现,一律取消报考、招录资格,已经聘用的,解除聘用关系)。报考人员请记住报名时获取的报名序号。报名期间,报考人员可更改信息。如有重复报名,工作人员初审时以该考生最后一次填写信息为准。逾期不再受理报名。
每人限报一个岗位,每位考生可在报名时选择上海、西安、长春、武汉、南京、宁波六地中的其中一个考点参加笔试,报考时务必确认自己的笔试报考考点,不得到所选考点以外的其他地点参加笔试。
2.资格初审
时间:2025年12月15日13:00至2025年12月16日16:00。
对报考人员进行资格初审,在此期间报名系统不对报考人员开放。
如某岗位报名人数不足招聘指标3倍的,则酌情减少或取消该岗位招聘指标。
3.缴费确认
时间:2025年12月17日9:00至2025年12月22日12:00。
报考人员可通过登录报名系统查询是否通过初审,通过的考生,可进行网上缴费。资格初审存有疑义的,请在12月22日10:00前(工作日期间)联系北仑区教育局。请通过资格初审的考生务必及时缴费,以免影响考试。考务费50元/人/科(浙价费〔2018〕21号,费用由报名服务提供方宁波市考试中心收取)。报考人员需确认是否按时完成缴费,未按时缴费确认的,视为放弃考试。
4.下载并打印准考证
时间:2025年12月25日9:00至2025年12月27日10:00。
通过资格初审并完成缴费的人员,在规定时间内登录宁波市考试网上报名系统,选择进入“2026年宁波市北仑区教育局公开招聘‘仑教英才’岗位”,下载打印准考证。
5.考试
考试采用现场笔试、面试形式。总成绩计算方法:总成绩=笔试成绩×40%+面试成绩×60%。
(1)笔试
时间:初定于2025年12月27日,具体时间地点详见准考证。
笔试形式为专业知识测试,满分100分。笔试对象不按规定的时间、地点参加笔试的,视作放弃笔试,不再进入之后的程序。
(2)资格复审
面试前一天对拟面试对象进行资格复审,资格复审材料要求详见附件八。
根据笔试成绩按该岗位指标数1:3确定进入面试人选(不足的按实际人数),比例内最后一名分数并列的全部入围。
资格复审不合格的不再参与之后的程序。因资格复审不合格造成的面试名额空缺不再递补。
(3)面试
面试对象为入围面试考生。
面试形式为试讲,面试满分100分,面试成绩不足70分者淘汰。试讲内容为招聘岗位相应学段学科内容。面试地点初定在宁波市北仑区。拟面试对象不按规定的时间、地点参加面试的,视作放弃面试,不再进入之后的程序,面试名额空缺不再递补。
(三)“仑教优才”计划招聘
1.报名
报名采取网络报名,网上报名时间为2025年12月8日10:00至2026年3月2日12:00。
报考者登录宁波市考试网上报名系统(https://bmxt.nbhr.org.cn/),选择进入“2026年宁波市北仑区教育局公开招聘‘仑教优才’岗位”,添加基本信息进行报名。请考生仔细阅读有关内容,如实填写有关信息(信息不实或发现不符招录条件的,无论在任何环节任何时间发现,一律取消报考、招录资格,已经聘用的,解除聘用关系)。报考人员请记住报名时获取的报名序号。报名期间,报考人员可更改信息。如有重复报名,工作人员初审时以该考生最后一次填写信息为准。逾期不再受理报名。
每人限报一个岗位。
2.资格初审
时间:2026年3月2日13:00至2026年3月4日16:00。
对报考人员进行资格初审,在此期间报名系统不对报考人员开放。
如某岗位报名人数不足招聘指标3倍的,则酌情减少或取消该岗位招聘指标。
3.缴费确认
时间:2026年3月5日9:00至2026年3月10日12:00。
报考人员可通过登录报名系统查询是否通过初审,通过的考生,可进行网上缴费。资格初审存有疑义的,请在3月10日10:00前(工作日期间)联系北仑区教育局。请通过资格初审的考生务必及时缴费,以免影响考试。考务费50元/人/科(浙价费〔2018〕21号,费用由报名服务提供方宁波市考试中心收取)。报考人员需确认是否按时完成缴费,未按时缴费确认的,视为放弃报名。
4.下载并打印准考证
时间:2026年3月12日9:00至2026年3月14日10:00。
通过资格初审并完成缴费的人员,在规定时间内登录宁波市考试网上报名系统,选择进入“2026年宁波市北仑区教育局公开招聘‘仑教优才’岗位”,下载打印准考证。
5.考试
考试采用现场笔试、技能测试(仅体育、音乐、美术、职高服装岗位)、面试形式。
报考体育、音乐、美术、职高服装岗位的考试形式含笔试、技能测试和面试三个环节。总成绩(满分为100分)计算方法:总成绩=笔试成绩×40%+技能测试成绩×30%+面试成绩×30%。
报考其他岗位,含笔试和面试两个环节。总成绩计算方法:总成绩=笔试成绩×40%+面试成绩×60%。
(1)笔试
时间:初定于2026年3月14日左右,具体时间地点详见准考证。
笔试形式为专业知识测试,满分100分。笔试对象不按规定的时间、地点参加笔试的,视作放弃笔试,不再进入之后的程序。
(2)技能测试
根据笔试成绩从高到低按计划招聘岗位指标数1:10的比例确定进入技能测试人员(不足的按实际人数),比例内最后一名分数并列的全部入围。参加技能测试后,方能参加后续招录环节。技能测试主要测试本岗位技能、技巧、基本功及特长,技能测试具体时间、地点详见后续公告。
考生如技能测试成绩不足70分,则直接淘汰,不再进入之后的程序。
(3)资格复审
面试前一天对拟进入面试对象进行资格复审,资格复审材料要求详见附件八。
资格复审不合格的不再参与之后的程序。因资格复审不合格造成的面试名额空缺不再递补。
(4)面试
各岗位按计划招聘岗位指标数1:3的比例确定为拟进入面试人员(不足的按实际人数),面试地点初定在宁波市北仑区内。
报考体育、音乐、美术、职高服装岗位的应聘者,先笔试和技能测试,按照笔试成绩的40%和技能测试成绩的60%的成绩之和,确定为拟进入面试人员(成绩出现并列情况时,以笔试成绩高的排名在先)。
报考其他岗位的应聘者,根据笔试成绩,确定拟进入面试人员,比例内最后一名分数并列的全部入围。
面试对象为入围面试考生。面试形式为试讲,面试满分100分,面试成绩不足70分者淘汰。试讲内容为招聘岗位相应学段学科内容,义务段报考考生可自行选择初中或小学学段的内容。
拟面试对象不按规定的时间、地点参加面试的,视作放弃面试,不再进入之后的程序,面试名额空缺不再递补。
(四)“优秀教育人才”计划招聘
1.报名
报名采取网络报名,网上报名时间为2025年12月8日10:00至2026年2月2日12:00。
报考者登录宁波市考试网上报名系统(https://bmxt.nbhr.org.cn/),选择进入“2026年宁波市北仑区教育局公开招聘‘优秀教育人才’岗位”,添加基本信息进行报名。请考生仔细阅读有关内容,如实填写有关信息(信息不实或发现不符招录条件的,无论在任何环节任何时间发现,一律取消报考、招录资格,已经聘用的,解除聘用关系)。报考人员请记住报名时获取的报名序号。报名期间,报考人员可更改信息。如有重复报名,工作人员初审时以该考生最后一次填写信息为准。逾期不再受理报名。
2.资格初审
时间:2026年2月2日13:00至2026年2月3日16:00。
对报考人员进行资格初审,在此期间报名系统不对报考人员开放。
如某岗位报名人数不足招聘指标3倍的,则酌情减少或取消该岗位招聘指标。
3.缴费确认
时间:2026年2月4日9:00至2026年2月12日12:00。
报考人员可通过登录报名系统查询是否通过初审,通过的考生,可进行网上缴费。资格初审存有疑义的,请在2月12日10:00前(工作日期间)联系北仑区教育局。请通过资格初审的考生务必及时缴费,以免影响考试。考务费50元/人/科(浙价费〔2018〕21号,费用由报名服务提供方宁波市考试中心收取)。报考人员需确认是否按时完成缴费,未按时缴费确认的,视为放弃考试。
4.下载并打印准考证
时间:2026年2月13日9:00至2026年2月26日10:00。
通过资格初审并完成缴费的人员,在规定时间内登录宁波市考试网上报名系统,选择进入“2026年宁波市北仑区教育局公开招聘‘优秀教育人才’岗位”,登录系统,下载打印准考证。
5.考试
考试采用初试、笔试、面试形式。总成绩计算方法:总成绩=笔试成绩×40%+面试成绩×60%。
(1)初试
时间:初定于2026年2月26日左右,初试地点宁波市北仑区内,具体时间地点见准考证。
初试形式为面谈,初试成绩70分及以上者为合格,可进入笔试环节。未准时参加初试的视作自动放弃应聘资格。
(2)笔试
笔试形式为教学设计,满分100分,笔试不足70分者淘汰。具体时间地点详见后续公告。
笔试对象不按规定的时间、地点参加笔试的,视作放弃笔试,不再进入之后的程序。
(3)资格复审
面试前一天对拟进入面试对象进行资格复审,资格复审材料要求详见附件八。
资格复审不合格的不再参与之后的程序。因资格复审不合格造成的面试名额空缺不再递补。
(4)面试
根据笔试成绩,按计划招聘岗位指标数1:5的比例确定为拟进入面试人员(不足的按实际人数),比例内最后一名分数并列的全部入围。
面试对象为入围面试考生。面试形式为试讲,面试满分100分,面试成绩不足70分者淘汰。试讲内容为招聘岗位相应学段学科内容。
面试地点初定宁波市北仑区内,拟面试对象不按规定的时间、地点参加面试的,视作放弃面试,不再进入之后的程序,面试名额空缺不再递补。
“优秀教育人才”拟录用人员优先分配至近2年新开办学校任教。
六、签约、体检、考察与录用
1.签约
根据总成绩从高分到低分,按岗位指标1∶1的比例确定拟录用人员,进行签约,符合条件的考生不足1:1的,按照符合条件的人数确定。总分出现并列时,按照面试成绩、技能测试成绩、笔试成绩的优先级顺序和单项成绩从高分到低分确定拟录用人员,若各项成绩均相等,则采用加试的方式确定拟录用人员。签约当天,考生需随身携带资格复审需要材料,以便工作人员对资料进行再次复核。当场与拟录用人员签订《毕业生就业协议书》及《双方协议书》(由北仑区教育局统一提供)。除协议书约定的条款外,如拟录用人员体检、考察不合格的,协议自动解除。
2.体检
体检安排在浙江省宁波市(具体另行通知),所有进入体检名单的考生均需参加体检。体检按照《浙江省教师资格认定体检工作实施办法(试行)》执行。体检不合格者,所签协议自动解除;放弃体检或不在规定时间内参加体检者,所签协议自动解除并视作违约,空缺名额由北仑区教育局确定是否递补,递补原则参照拟录用人员确定的方法,并在下一个招聘公告发出前完成。体检费用由考生本人承担。
3.考察
体检合格者进入考察。招聘单位将对体检合格者的思想政治表现、道德品质、业务能力、工作实绩等情况进行详细考察。考察工作参照《公务员录用考察办法(试行)》(中组发〔2021〕11号)等公务员录用考察相关文件规定执行,考察不合格者淘汰。
4.公示
根据考试成绩、体检结果和考察情况,确定拟录用人员名单,按规定程序在http://www.bl.gov.cn/col/col1229055237/index.html(北仑区人民政府官网—站群导航—区教育局—法定主动公开内容—公告公示通知)上进行公示。公示期满后,无反映问题或反映问题经查不影响录用的,按规定办理录用手续。反映问题经查影响录用的,不予录用。对所反映问题一时难以查实的,暂缓录用,待查清后再决定是否录用。
5.录用
(1)拟录用人员逾期不按规定报到的,或不能在规定时间内取得规定学历、学位等相关证书的,或不能在2026年12月31日前将人事档案调至北仑区教育局的,取消录用资格。拟录用人员取消录用资格的空缺指标不再递补。
(2)拟录用人员个人档案中有不符合录用规定的,取消录用资格。
(3)录用人员由北仑区教育局统一分配到下属中小学工作并至少服务满5年(包括试用期)。试用期满考核不合格的,解除事业单位聘用关系。
(4)录用人员须在入职两年内取得教师资格证,未能按时取得的,解除事业单位聘用关系。
七、其他事项
(一)有关招聘信息请随时关注http://www.bl.gov.cn/col/col1229055237/index.html(北仑区人民政府官网—站群导航—区教育局—法定主动公开内容—公告公示通知)。
(二)资格审查贯穿整个招录过程,无论在任何环节发现弄虚作假、填报不实信息、提供假材料等情况,则成绩无效,取消招录资格。
(三)拟录用人员视情由北仑区教育局安排参加顶岗实习。
(四)请确保所登记的手机号码畅通有效,因个人原因无法联系上的,自行承担责任。
(五)其他未尽事项由宁波市北仑区教育局负责解释。
(六)联系电话:0574-89383955,董老师、王老师。
(七)监督电话:北仑区教育局党建科:0574-89383956,吴老师、乐老师。
宁波市北仑区教育局
2025年12月2日