一、招聘单位
招聘单位为全额拨款事业单位,隶属临澧县教育局管理。
二、招聘原则
按照“任人唯贤、德才兼备”的用人标准,坚持“公开、平等、竞争、择优”的原则,采取考试和考核相结合的方式进行,择优聘用。
三、招聘岗位及数量
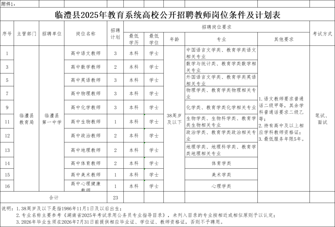
招聘高中教师23名(附件1)。

四、招聘范围
普通高校师范类本科学士及以上学历学位的应届毕业生。说明:师范类指师范类院校或师范类专业(体育、美术专业不限、硕士研究生及以上学历学位不限)。
五、招聘条件
(一)基本条件
1.具有中华人民共和国国籍;
2.拥护中华人民共和国宪法,拥护中国共产党领导和社会主义制度;
3.具有良好的政治素质和道德品行;
4.具有正常履行职责的身体条件和心理素质;
5.具备岗位所需的专业或技能条件;
6.具有大学本科及以上文化程度;
7.岗位所需要的其他条件。
(二)具体条件
详见《临澧县2025年教育系统高校公开招聘教师岗位条件及计划表》(附件1)。其中:
1.年龄要求:38周岁及以下是指1986年11月1日及以后出生。
2.专业要求:专业名称主要参考《湖南省2025年考试录用公务员专业指导目录》(附件3)。报考人员的专业应严格按照毕业证书填写。所学专业未列入《湖南省2025年考试录用公务员专业指导目录》的,是否符合报考岗位专业要求,由招聘单位提出意见,报主管部门会同县人社局和相关部门认定。本次招聘所设专业不区分专硕和学硕。
3.学历、学位要求:2024年、2025年毕业生应符合《岗位条件及计划表》中相应岗位的学历、学位要求,具有国家承认的学历(学位)并取得毕业证书等。2026年毕业生提供有效期内的教育部学籍在线验证报告。
4.资格要求:具有高中相应学科教师资格证。
5.普通话等级证要求:报考语文教师岗位要求具有普通话二级甲等及以上等级证书,报考其他岗位要求具有普通话二级乙等及以上等级证书。
6.“普通高校应届毕业生”是指近3年内毕业、招聘过程中未落实编制内工作的高校毕业生(即毕业证书落款年度为2024年、2025年、2026年)。
(三)应聘人员有下列情形之一的,不得报名:
1.曾因犯罪受过刑事处罚的人员,曾被开除中国共产党党籍或开除公职的人员;
2.尚未解除党纪、政纪处分或正在接受纪律审查的人员;
3.涉嫌违法犯罪正在接受司法调查尚未作出结论的人员;
4.在各级各类事业单位公开招聘中因违反《事业单位公开招聘违纪违规行为处理规定》被记入事业单位公开招聘应聘人员诚信档案库,且记录期限未满的人员;
5.被依法列为失信联合惩戒对象的人员;
6.在读的非2026年全日制研究生不得以本科学历报考, 其他情形依此类推;
7.服务期未满的公务员(含参照公务员法管理的事业单位工作人员);
8.现役军人;
9.法律、政策规定不得聘用为事业单位工作人员的其他情形的人员。
10.报考人员不得报考聘用后即构成《湖南省事业单位公开招聘人员办法》第三十八条所列情形的职位,即:与聘用单位负责人有夫妻关系、直系或三代以内旁系血亲关系、近姻亲关系的应聘人员,不得应聘该单位组织人事、财务、审计、纪检监察岗位,以及有直接上下级领导关系的岗位;
六、招聘程序和办法
(一)报名。
1.报名采取网上报名和现场报名相结合的方式进行,每人限报一个岗位。
2.网上报名:
(1)报名时间:2025年11月7日上午8:00—2025年11月13日下午5:30。
(2)报名方式:填写《湖南省事业单位公开招聘人员报名表》(附件2),在表中相应位置粘贴本人近期免冠一寸彩色证件照片,将应聘资料(含报名表)扫码发送至邮箱报名。

扫码回复“临澧”参与应聘
3.现场报名:
(1)报名时间:2025年11月8日8:00—12:00。
(2)报名地址:湖南师范大学二里半校区田径场(临澧县第一中学展位A385)
(二)现场资格审查
1.资格审查时间:2025年11月14日8:00—12:00。
2.资格审查地点:湖南师范大学二里半校区(至善楼107教室)
3.所有网上报名者和高校现场报名者均须在规定的时间到指定地点进行现场资格审查,凡未在规定时间到达指定地点参加现场资格审查的,视为自动放弃考试资格。
现场资格审查时须提供以下资料原件及复印件各一份:
1.本人亲笔签名的《湖南省事业单位公开招聘人员报名表》;
2.本人有效身份证;
3.学历学位证书(2026年应届毕业生提供《毕业生就业推荐表》和所在高校教务处审核盖章的学业成绩登记表)、教育部学历证书电子注册备案表(2026年应届毕业生提供教育部学籍在线验证报告);
4.相应学科教师资格证;
5.硕士研究生学历的考生须同时提供本科学历证和学位证;
6.其他证明资料,包括在校表现、社会实践活动、实习经历、获奖情况等;
7.本人近期同底免冠一寸照片2张(原件)。
用人单位及其主管部门共同对应聘者进行现场资格审查。资格审查贯穿整个招聘过程,如有弄虚作假或不符合报考条件者,一经发现,随时取消资格。
(三)确定开考比例
原则上按照资格初审合格人数与招聘岗位计划数不低于3:1的比例确定。对少数专业特殊或确实难以形成竞争的岗位,经县人社局批准,可适当降低开考比例或相应核减招聘岗位计划。凡经批准降低开考比例开考的岗位,考试各环节应设置合格分数线,各环节考试成绩不低于60分。达到开考比例正常开考的岗位,综合成绩设置合格分数线,综合成绩不低于60分。未达合格分数线的,不予录用。
(四)考试
考试包括笔试和面试两部分,总分各为100分。所有岗位均需进行笔试。笔试内容为公共基础知识和相应岗位专业基础知识。面试方式为教学试讲(时间、地点另行通知)。各个环节考试成绩在临澧县人民政府网站予以公示。
1、笔试
笔试总分为100分。凡经批准降低开考比例开考,或实际参考人数未达到开考比例的岗位,进入面试对象的笔试成绩不得低于60分。
笔试时间和地点在应聘人员进行现场资格审查时告知。
2、面试
面试采取试讲的形式进行。根据笔试成绩从高分到低分按招聘岗位计划数1:3的比例确定面试对象,末位笔试成绩相同的,均参加面试。面试未形成有效竞争的,面试人员面试成绩不得低于70分。
面试内容由考务工作小组随机确定,应聘者现场备课60分钟,当场试讲10分钟。
面试具体时间和地点另行通知。
(五)成绩计算方法
综合成绩=笔试成绩×50%+面试成绩×50%
综合成绩相同的,按笔试成绩从高分到低分排名;笔试成绩相同的,以面试成绩不去除最高分和最低分排名。如再相同者,则另行加试。
综合成绩按四舍五入法保留小数点后两位。
(六)现场签约
根据招聘岗位计划1:1的比例,招聘单位按综合成绩从高分到低分确定预录人员,现场签订就业协议书。
(七)体检
根据应聘同一岗位考试成绩从高分到低分,按招聘岗位计划数等额确定体检对象。体检项目和标准按照《公务员录用体检通用标准(试行)》、湘禁毒委〔2020〕26号等执行,并进行毛发检测。
(八)考察
用人单位及其主管部门对体检合格人员进行考察,重点考察应聘人员的思想政治表现、遵纪守法、道德品质、业务工作能力、应聘资格条件、心理素质以及人事档案等方面的情况。组织考察时,应根据考察对象的情况采取适当的考察方式,并形成具体的考察结论。
(九)递补
如有体检、考察不合格或主动放弃者,不予聘用。用人单位根据空缺名额,经主管部门审查并报县人社局审核同意后,原则上可按应聘同一岗位考试成绩从高分到低分依次等额递补1次,拟聘用人员公示后不再递补。
(十)公示
根据考试综合成绩和体检、考察结果,经招聘单位及其主管部门集体研究提出拟聘人员,并对拟聘用人员的档案等材料进行真实性审核。审核通过后将拟聘人员的相关材料提交县人社局审查。经审查合格的拟聘人员,在临澧县人民政府网站公示,公示时间不少于5个工作日。
(十一)聘用审批
公示期满无异议后,招聘单位填写《湖南省事业单位公开招聘人员名册》和《湖南省事业单位公开招聘人员登记表》,经县教育局审核后,报县人社局办理聘用备案手续。
2026年毕业生须在2026年7月31日前提供相应学历学位证和高中教师资格证,否则取消聘用。
招聘单位应与被聘用人员签订聘用合同,按规定约定试用期,试用期包括在聘用合同期限内。试用期满合格的,予以正式聘用,不合格的,取消聘用。
七、其他事项
(一)实行诚信考试。报考人员须诚信参与考试的各个环节,不弄虚作假,不违纪违规违法,不随意放弃。资格审查贯穿招聘工作全过程,报考人员填写信息不真实、不完整或填写错误的,责任自负;在任何环节发现报考人员不符合报名条件或弄虚作假的,均取消其资格。
(二)严肃考试纪律。对各种形式、各个环节的违纪违规行为,按照《事业单位公开招聘违纪违规行为处理规定 》(人社部令第35号)严肃查处;涉嫌犯罪的,及时移送司法机关处理。
(三)本次考试不指定考试辅导用书,不举办也不委托任何机构和个人举办考试辅导培训班。
(四)报考人员应密切关注考试聘用工作进程,注意临澧县人民政府网站发布的考试聘用相关信息,以免贻误。
(五)其他未尽事宜,按照国家、省、市有关文件规定执行。
咨询电话:0736-5555609(临澧县人社局)0736-5824292(临澧县教育局)
监督电话:0736-5777022(临澧县人大监察和司法委)0736-5551926(临澧县教育局派驻纪检组)
招聘单位联系方式
临澧县第一中学:13762663683(龙老师)
附件:1:临澧县2025年教育系统高校公开招聘教师岗位条件及计划表.xls
2:湖南省事业单位公开招聘人员报名表.doc
3:湖南省2025年考试录用公务员专业指导目录.xlsx
临澧县人力资源和社会保障局
2025年11月5日